学校主页
NEWS
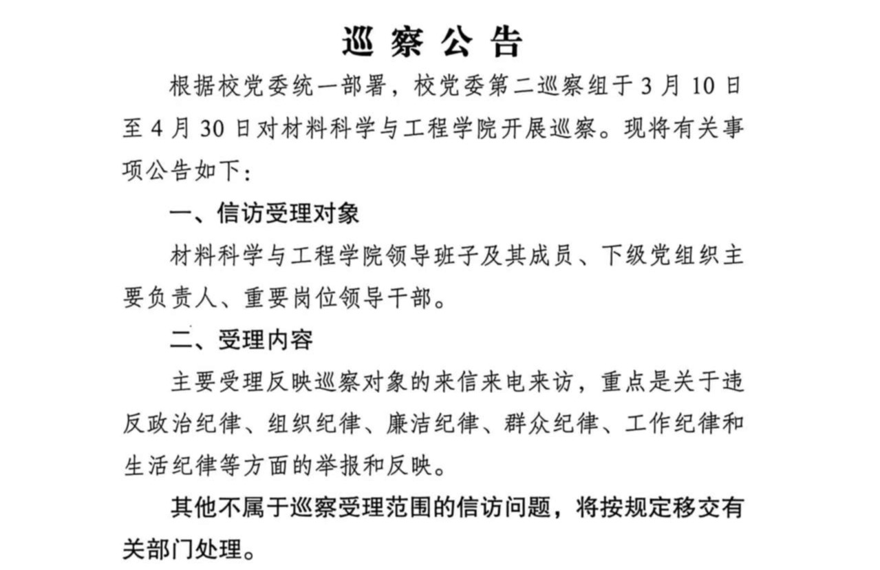
根据校党委关于巡察工作的统一部署,2026年3月10日,校党委第二巡察组巡察材料科学与工程学院工作动员会召开。会上,第二巡察组巡察组长韩智作了动员讲话,对做好巡察工作提出要求。材料科学与工程学院党委书记路楠作了表态发言,会议由路楠主持。校党委第二巡察组副组长及巡察组成员,材料科学与工程学院领导班子成员出席会议,材料科学与工程学院全体教职工及学生代表列席会议。韩智强调,校内巡察是推动学院高质量发展的重要...
材料科学与工程学院开展2026年寒假“一生一航企”访企拓岗暨社会实践活动
材料科学与工程学院开展2026年寒假家访活动
领导干部上讲台 | 我校党委常委、副校长曲迎东讲授专题思政课
STUDENT WORK
喜报|材料科学与工程学院2026届升学率突破50%!
学院金属材料工程专业完成工程教育认证现场考查
追光而行,向阳生长 | 材料科学与工程学院团学干部深入学习金城龙同志先进事迹
材料科学与工程学院学子首夺第十九届“挑战杯”全国特等奖
材料科学与工程学院开展第八周周讲评工作
“学霸讲师团”期中高数小课堂开课啦
材料科学与工程学院赴辽宁科技学院开展研究生招生宣传活动
材料科学与工程学院赴营口理工学院开展研究生招生宣传与工作交流